Как сделать мощную новогоднюю гирлянду с китайскими мозгами

Вот и Новый год скоро! На прилавках магазинов рядом с мандаринами, конфетами и шампанским появляются елочные игрушки: разноцветные шары, мишура, всевозможные флажки, бусы и, конечно же, электрические гирлянды.
Обычную гирлянду из разноцветных лампочек, пожалуй, и не купить. Зато различных мигалок, в основном китайского производства, просто не счесть. Микроскопические лампочки могут располагаться на куске картона или вплетаются в ковер из проводов, которым можно украсить сразу целое окно.
Елочные гирлянды тоже отличаются большим разнообразием, прежде всего внешним оформлением, дизайном. Стоимость подобных гирлянд невелика, как, собственно, и мощность лампочек.
Большинство гирлянд имеют маленькую пластмассовую коробочку с одной кнопкой, шнуром с сетевой вилкой и проводами, идущими на гирлянду разноцветных лампочек. Оформление гирлянды может быть самым разнообразным.
Самый простой, и дешевый вариант состоит из микроскопических лампочек, вставленных в термоусадочную трубку. На обратной стороне упаковочной коробки написана инструкция по замене лампочек и правила техники безопасности, хотя запасных лампочек не прилагается. Именно такие гирлянды продаются в сети магазинов «Все по 38», правда, в последнее время уже по сорок рублей.

Рисунок 1. Гирлянда за сорок рублей
Гирлянды другого фасона имеют на лампочках небольшие пластиковые плафончики, например, в виде прозрачных цветков с лепестками. Но коробочка с кнопкой остается той, же самой, хотя цена гирлянды доходит рублей до двухсот. Попробуем открыть коробочку, и посмотреть, что же там внутри.

Рисунок 2. Внешний вид контроллера гирлянды с тремя тиристорами
В нижней части рисунка показаны два провода, это как раз подключение устройства к сети. Здесь же находится кнопка, с помощью которой переключаются режимы работы. В верхней части можно увидеть три тиристора и провода, отходящие к гирляндам.
В середине платы находится микроконтроллер в бескорпусной микросхеме, — такая черная капля, установленная на маленькой печатной плате. Плата имеет контактные площадки, с помощью которых контроллер впаивается в основную плату.
Сколько тиристоров на плате
К выходам микроконтроллера подключаются управляющие электроды тиристоров, которые включают гирлянды лампочек. Микроконтроллер имеет четыре выхода, но часто, вместо четырех тиристоров на плате установлено только три, а в некоторых случаях всего два.
Необходимый визуальный эффект достигается подключением гирлянд и расположением лампочек: в одной гирлянде запаяны лампочки двух, а то и трех цветов. Как раз такая плата и показана на рисунке 2.
Если посмотреть на эту плату со стороны печатного монтажа, то можно увидеть, что три тиристора запаяны, а под четвертый имеются отверстия с залуженными контактными площадками, как показано на рисунке 3. В некоторых случаях отверстия даже не просверлены, мол, кому заблагорассудится, просверлит сам.

Рисунок 3. Плата контроллера гирлянды. Свободное место для тиристора
Здесь следует заметить такую особенность: если выход контроллера никуда не подключен, это вовсе не означает, что он нерабочий. Программа во всех контроллерах прошита, видимо, одна и та же, все выходы контроллера задействованы.
В этом легко убедиться с помощью стрелочного тестера. Если померить постоянное напряжение на свободной ноге, то стрелка будет скакать, дергаться и отклоняться вместе с миганием других гирлянд. Достаточно просто запаять в плату недостающий тиристор, и, пожалуйста, получаем полноценную четырехканальную гирлянду.
Тиристор можно взять со старой неисправной платы (бывает, что в негодность приходит контроллер) или за сорок рублей купить дополнительную гирлянду и оттуда извлечь тиристор. Для хорошего дела расходы крайне незначительны!
Принципиальная схема гирлянды
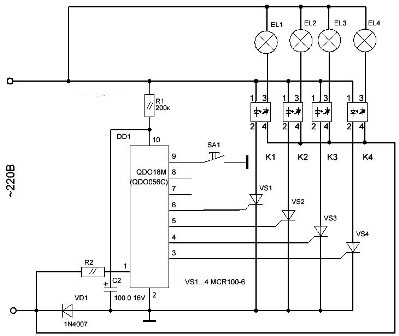
По печатной плате несложно составить принципиальную схему. Существуют две разновидности схем, несколько отличающиеся друг от друга. Первый, наиболее совершенный вариант показан на рисунке 4.

Рисунок 4. Контроллер китайской гирлянды. Вариант 1
Питание всей схемы осуществляется через диодный мост VD1…VD4. Гирлянды питаются пульсирующим напряжением и включаются контроллером через тиристоры VS1…VS4. Резистор R1 и микроконтроллер DD1 образуют делитель напряжения, на выходе которого получается напряжение 12В.
Конденсатор C1 сглаживает пульсации выпрямленного напряжения. Через резистор R7 сетевое напряжение подается на вход контроллера 1 для синхронизации схемы с частотой сети 220В, что позволяет осуществлять фазовое управление тиристорами. Эта синхронизация позволяет осуществлять плавное зажигание и угасание гирлянд. Именно такие платы можно встретить в дорогих гирляндах.
Плата, показанная на рисунке 3, собрана по несколько упрощенной схеме, которая показана на рисунке 5.

Рисунок 5. Контроллер китайской гирлянды. Вариант 2
Сразу бросается в глаза, что тиристоров всего три штуки, а от выпрямительного моста остался всего один диод. Также исчезли резисторы из управляющих электродов тиристоров. Но, в целом, потребительские свойства остались теми же, что и в предыдущей схеме, несмотря на то, что лампочки зажигаются только тогда, когда на верхнем проводе схемы присутствует положительный полупериод сетевого напряжения. Без выпрямительного моста получается однополупериодное выпрямление.
Этот вариант схемотехнического решения присущ тем гирляндам, которые «все по сорок». Вот, собственно, и все, что можно сказать о схемотехнике китайских елочных гирлянд.
Как подключить мощные лампы
Мощность гирлянд невелика, лампочки просто микроскопические, кроме домашней елки вряд ли куда еще подойдут. Но иногда требуется подключить гирлянду с мощными лампами накаливания, например для декоративной подсветки фасадов зданий. Такая доработка уже была приведена в статье «Как устроены новогодние гирлянды». Схема доработанной гирлянды показана на рисунке 8 в упомянутой статье.
Недостатком схемы можно считать необходимость дополнительного источника питания 12В, а также переделку самой платы контроллера: тиристоры предлагается заменить транзисторами КТ3102.
Если не хочется переделывать плату
Гораздо проще обойтись без переделки платы контроллера. Все, что придется сделать, это изготовить четыре мощных выходных ключа с оптронными развязками и присоединить их вместо маломощных гирлянд. Схема силового ключа показана на рисунке 6.

Рисунок 6. Мощный силовой ключ с оптронной развязкой
Собственно, схема типовая, работает безотказно, никаких подводных камней в себе не содержит. Как только засвечивается светодиод оптрона MOC3021, открывается маломощный оптронный тиристор и через выводы 4, 6 и резистор R1 соединяются управляющий электрод и анод симистора BTA16-600. Симистор открывается и включает нагрузку, в данном случае гирлянду.
Оптрон следует применить без встроенной схемы CrossZero (детектор перехода сетевого напряжения через ноль), например, MOC3020, MOC3021, MOC3022, MOC3023. Если оптрон имеет узел CrossZero, то схема РАБОТАТЬ НЕ БУДЕТ! Об этом забывать не следует.
Симистор BTA16-600 обладает следующими параметрами: прямой ток 16А, обратное напряжение 600В. При токе 5А и напряжении 220В мощность нагрузки уже целый киловатт. Правда, потребуется установить симистор на радиатор.
Металлическая подложка изолирована от кристалла, о чем говорит буква А в маркировке симистора. Это дает возможность устанавливать симисторы на радиатор без слюдяных прокладок и изоляторов для винта. Кстати, именно эти симисторы стоят в регуляторах мощности бытовых пылесосов, при этом радиатор обдувается потоком воздуха на выходе пылесоса.
Если мощность нагрузки не более 400Вт, то можно обойтись и без радиатора. Цоколевка симистора показана на рисунке 7.

Рисунок 7. Цоколевка симистора BTA16-600
Этот рисунок будет совсем не лишним при сборке схемы силового ключа. Все четыре силовых ключа, лучше всего, собрать на общей печатной плате. Резистор R лучше собрать из двух резисторов мощностью по 2Вт, что позволит избежать их чрезмерного нагрева. Максимальный ток входного светодиода оптрона 50мА, поэтому ток в 20…30мА обеспечит его долговременную безотказную работу.
Итак, будем считать, что силовые ключи изготовлены, остается только подключить их согласно схеме, показанной на рисунке 8.

Рисунок 8. Подключение силовых ключей к плате контроллера
В целом все понятно и просто. От контроллера отпаиваются гирлянды, а вместо них запаиваются входные цепи силовых ключей. При этом не требуется никакого вмешательства в печатный монтаж контроллера. Исключение составляет только запаивание дополнительного тиристора, при условии, что его удастся найти. Также придется несколько умощнить сетевой шнур с вилкой, поскольку оригинальный имеет очень маленькое сечение.

При правильном монтаже и исправных деталях схема не нуждается в настройке. Конструкция устройства произвольная, лучше всего в металлическом корпусе, подходящих размеров, который будет выполнять роль радиатора для симисторов.
С целью обеспечения электробезопасности устройство следует включать через автоматический выключатель, или хотя бы плавкий предохранитель.
Борис Аладышкин
Популярные публикации:
- Как измерить мультиметром напряжение, ток, сопротивление, проверить диоды и транзисторы
- Как пользоваться мультиметром, измерение постоянных напряжений
- Индукционные паяльные станции
Надеюсь, что эта статья была для вас полезной. Смотрите также другие статьи в категории Практическая электроника, Схемы на микроконтроллерах
Подписывайтесь на наш канал в Telegram: Мир электричества
Здесь можно оствавить комментарий, задать вопрос и просто пообщаться:
Чат по электротехнической тематике
О сайте Электрик Инфо и авторах статей