Тиристорные регуляторы мощности. Схемы с двумя тиристорами
Начало статьи смотрите здесь: Тиристорные регуляторы мощности

Несколько лучшие результаты дают схемы с использованием двух тиристоров, включенных встречно – параллельно: и места не надо для лишних диодов, да и тиристорам работать легче. Такая схема показана на рисунке 1.
Управляющие импульсы для каждого тиристора вырабатываются отдельно схемой на динисторах V3, V4 и конденсаторах C1, C2. Мощность в нагрузке регулируется переменным резистором R5.
Но два тиристора это тоже непозволительная роскошь. Поэтому электронная промышленность освоила выпуск симисторов, или, как их по-другому называют симметричных тиристоров.
Габаритами и формой корпуса симистор похож на обычный тиристор, только внутри него «живут» два тиристора, соединенные точно так же, как на рисунке 1 соединены тиристоры V1 и V2. При этом симистор имеет всего один управляющий электрод, что упрощает и схему управления. В общем, как сиамские близнецы.

Рисунок 1. Схема тиристорного регулятора мощности с двумя тиристорами
Совсем простая схема управления получается с использованием в качестве порогового элемента обычной неоновой лампочки. Радиолюбители люди запасливые, сродни гоголевскому Плюшкину, и хранят в запасах много всякого хлама. А ведь известно, что хлам это такая вещь, что вчера выбросил, а завтра она уже нужна. Поэтому отыскать в хламе неоновую лампочку, оставшуюся от ремонта электрического чайника, особого труда не представляет.
Историческая справка
На неоновых лампочках когда-то делали генераторы звуковых частот. Точнее сказать звуковые пробники. Форма колебаний таких генераторов пилообразная. Используя несколько неоновых ламп строились схемы мультивибраторов, кроме того неоновые лампы являлись неотъемлемой частью амплитудных селекторов. На неонках проще всего собирать всякие мигалки, с периодом даже в несколько секунд. Достаточно только подобрать резистор и конденсатор соответствующих номиналов.
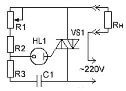
Схема регулятора мощности на симисторе с неоновой лампочкой показана на рисунке 2.

Рисунок 2. Схема регулятора мощности на симисторе
Конденсатор C1 заряжается от сети через нагрузку Rн и резисторы R1…R3. Когда напряжение на конденсаторе достигает напряжения зажигания неоновой лампы HL1, лампа зажигается, и конденсатор C1 разряжается по цепи R3, HL1, управляющий электрод – катод симистора VS1, что приводит к открыванию симистора. Резистором R1 можно изменять скорость заряда конденсатора C1, а следовательно и фазу открытия симистора.
Но неоновая лампа по нынешним временам это чистой воды экзотика. То же самое можно сказать о транзисторах КТ117 и динисторах КН102. Современная электронная промышленность предлагает для подобных целей двухполярный динистор DB3.
Логика работы динистора предельно проста: при включении в электрическую цепь динистор закрыт. При увеличении напряжения до определенной величины (напряжение открытия) динистор открывается и проводит ток. Ну, в точности, как неоновая лампа. При этом необходимо подать напряжение в определенной полярности, как у диода.
Внутри DB3 спрятано два динистора, включенных встречно — параллельно, что позволяет применять его в цепях переменного тока. И не надо следить за соблюдением полярности, DB3 сам определит, что ему надо делать. Срабатывает DB3 при напряжении порядка 32…33В, при этом прямой ток может достигать 2А. Основное назначение этого скромного радиоэлемента — цепи запуска блоков питания, а также энергосберегающих ламп или по-другому КЛЛ. Именно из плат неисправных КЛЛ, которые удается отремонтировать не всегда, и добываются динисторы DB3.
Совсем немного деталей потребуется для создания регулятора на базе динистора DB3. Схема регулятора показана на рисунке 3.

Рисунок 3. Схема реглятора на базе динистора
Схема очень похожа на схему с неоновой лампой, поэтому в особых объяснениях не нуждается. Как только напряжение на конденсаторе C1 достигнет напряжения срабатывания динистора T2, последний открывается и конденсатор разряжается на управляющий электрод симистора T1, симистор открывается и пропускает ток в нагрузку. Фаза управляющего импульса зависит от скорости заряда конденсатора C1, которая регулируется переменным резистором R1.
Но электронная техника не стоит на месте, совершенствуются не только телевизоры и компьютеры. Фазовые регуляторы мощности теперь выпускаются в виде интегральных микросхем. Достаточно популярна в среде радиолюбителей микросхема фазового регулятора мощности КР1182ПМ1, типовая схема включения которой, показана на рисунке 4.

Рисунок 4. Типовая схема включения микросхемы фазового регулятора мощности КР1182ПМ1
Микросхема выполнена в пластиковом корпусе DIP-16. Всего несколько деталей превращают ее в фазовый регулятор мощности. Максимальная регулируемая мощность не должна превышать 150Вт. При этом даже не требуется устанавливать микросхему на радиатор. Допускается параллельное соединение микросхем, — просто тупо один корпус ставится поверх другого, и каждый вывод верхней микросхемы припаивается к одноименному выводу нижней. Внешних деталей остается ровно столько, как показано на схеме.
Для управления работой микросхемы служат выводы 3 и 6. К ним подключается переменный резистор R1, регулирующий мощность. Сюда же подключается контакт SA1, при замыкании которого нагрузка отключается.
Около выводов 3 и 6 можно заметить маркировку C- и C+. Именно в такой полярности можно подключить электролитический конденсатор достаточно большой емкости (примерно 200…500мкФ), что при размыкании контакта SA1 обеспечит плавное включение нагрузки, причем до того уровня, который был установлен переменным резистором R1. Такой алгоритм управления очень полезен для ламп накаливания.
Чтобы увеличить мощность регулируемой нагрузки к микросхеме дополнительно подключается симистор, что предусмотрено технической документацией. Тогда можно управлять нагрузкой мощностью до нескольких киловатт. Пример такой схемы смотрите здесь: Самодельное устройство плавного пуска электродвигателя.
Конечно, существуют еще и другие типы регуляторов мощности, работающие по иным алгоритмам. Все чаще встречаются схемы, управляемые микроконтроллерами. Но в одной статье обо всем рассказать невозможно.
Борис Аладышкин
Популярные публикации:
- Тиристорные регуляторы мощности
- Схемы на операционных усилителях с обратной связью
- Схемы включения операционных усилителей без обратной связи
Надеюсь, что эта статья была для вас полезной. Смотрите также другие статьи в категории Электрическая энергия в быту и на производстве » Практическая электроника
Подписывайтесь на наш канал в Telegram: Мир электричества
Здесь можно оствавить комментарий, задать вопрос и просто пообщаться:
Чат по электротехнической тематике
О сайте Электрик Инфо и авторах статей