Схемы датчиков движения и принцип их работы, схемы подключения
Датчик движения чаще всего используется для включения освещения, когда вы проходите или находитесь рядом с ним. С его помощью можно хорошо экономить электричество и избавить себя от необходимости щелкать выключателем.
Это устройство также используется и в системах сигнализации, для определения нежелательных проникновений. Кроме этого их можно встретить и на производственных линиях, они там нужны для автоматизированного выполнения каких-либо технологических задач. Датчики движения иногда называют датчикам присутствия.

Типы датчиков движения
Датчики движения различают по принципу действия от этого зависит их работа, точность срабатывания и особенности использования. У каждого из них есть сильные и слабые стороны. От конструкции и рода используемого элемента зависит и конечная цена такого датчика.
Датчик движения может быть выполнен в одном корпусе и в разных корпусах (блок управления отдельно от датчика).

Контактные
Самый простой вариант датчика движения – использовать конечный выключатель или геркон. Геркон (герметичный контакт) это переключатель который срабатывает при появлении магнитного поля.
Суть работы заключается в установке конечного выключателя с нормально-разомкнутыми контактами или геркона на дверь, когда вы её откроете и зайдете в помещение контакты замкнутся, включат реле, а оно включит освещение. Такая схема изображена ниже.

Инфракрасные
Срабатывают от теплового излучения, реагируют на изменение температуры. Когда вы входите в поле зрения такого датчика он срабатывает на тепловое излучение от вашего тела. Недостатком такого способа определения являются ложные срабатывания. Тепловое излучение присуще всему что есть вокруг. Приведем несколько примеров:
1. ИК датчик движения стоит в помещении с электрообогревателем, который периодически включается и отключается по таймеру или термостату. При включении обогревателя возможны ложные срабатывания.
Можно попробовать этого избежать долгой и скрупулезной настройкой чувствительности, а также попыткой направить его так, чтобы в прямой видимости не было обогревателя.
2. При установке на улице возможны срабатывания от порывов тёплого ветра.
В целом эти датчики нормально работают, при этом это самый дешевый вариант. В качестве чувствительного элемента используется PIR-сенсор, он создает электрическое поле пропорционально тепловому излучению.

Но сам по себе сенсор не имеет широкой направленности, поверх него устанавливается линза Френеля.

Правильнее будет сказать – многосегментная линза, или мультилинза. Обратите внимание на окошко такого датчика, оно разбито на секции это и есть сегменты линз, они фокусируют попадающие излучения в узкий пучок и направляют его на чувствительную область датчика. В результате этого на маленькое приемное окошко пироэлектрического сенсора попадают пучки излучений с разных сторон.
Для увеличения эффективности детектирования движения могут устанавливать сдвоенные, или счетвертненные сенсоры или несколько отдельных. Таким образом, расширяется поле зрение прибора.
Исходя из вышесказанного нужно отметить и то, что на датчик не должен попадать свет от лампы, а также в поле его зрения не должно быть ламп накаливания, это также сильный источник ИК-излучения, тогда работа системы в целом будет нестабильной и непредвиденной. ИК-излучения плохо проходят через стекло, поэтому он не сработает, если вы будете идти за окном или стеклянной дверью.
Это самый распространённый вид датчика его можно купить а можно и собрать самому на основе, поэтому рассмотрим его конструкцию подробно.
Как собрать ИК-датчик движения своими руками
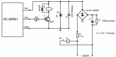
Самый распространенный вариант – это HC-SR501. Его можно купить в магазине радиодеталей, на али-экспресс, часто поставляется в наборах Arduino. Может использоваться как в паре с микроконтроллером, так и самостоятельно.
Он представляет собой печатную плату с микросхемой, обвязкой и одним ПИР-сенсором. Последний накрыт линзой, на плате есть два потенциометра, один из них регулирует чувствительность, а второй время которое на выходе датчика присутствует сигнал. При детектировании движения на выходе появляется сигнал и держится установленное время.
Он питается напряжением от 5 до 20 вольт, срабатывает на расстоянии от 3 до 7 метров, а сигнал на выходе держит от 5 до 300 секунд, вы можете продлить этот период, если использовать одновибратор на NE555, микроконтроллер или реле задержки времени. Угол обзора порядка 120 градусов.

На фото изображен датчик в сборе (слева), линзу (справа внизу), обратную сторону платы (справа вверху).

Рассмотрим плату подробнее. На её передней стороне расположен чувствительный элемент. На задней – микросхема, её обвязка, справа два подстроечных резистора, где верхний – время задержки сигнала, а нижний – чувствительность.
В нижней правой части джампер для переключения режимов H и L. В режиме L датчик выдает выходной сигнал только она период времени выставленного потенциометром. Режим H выдает сигнал, пока вы находитесь в зоне действия датчика, а когда вы её покидаете сигнал, исчезнет через время заданное верхним потенциометром.

Если вы хотите использовать датчик без микроконтроллеров, тогда соберите эту схему, все элементы подписаны.
Схема питается через гасящий конденсатор, напряжение питания ограничено на уровне 12В с помощью стабилитрона. Когда на выходе датчика появляется положительный сигнал реле Р включается через NPN транзистор (например BC547, mje13001-9, КТ815, КТ817 и другие). Можно использовать автомобильное реле или любое другое с катушкой на 12В.
Если вам нужно реализовать какие-то другие функции – можно использовать его в паре с микроконтроллером, например платой Ардуино. Ниже представлена схема подключения и программный код.



Ультразвуковые
Излучатель работает на высоких частотах – от 20 кГц до 60 кГц. Отсюда выходит одна неприятность – животные, например собаки, чувствительны к этим частотам, более того они используются для их отпугивания и дрессировки. Такие датчики могут раздражать их и с этим возникают проблемы.
Ультразвуковой датчик движения работает на эффекте Допплера. Излучаемая волна, отражаясь от подвижного объекта, возвращается и принимается приёмником, при этом длина волны (частота) незначительно изменяется. Это детектируется, и датчик выдает сигнал, который используют для управления реле или симмистором и коммутации нагрузки.
Датчик неплохо отрабатывает движения, однако если движения очень медленные – он может не срабатывать. Преимуществом является то, что они не чувствительны к изменениям условий окружающей среды.
Лазерные или фотодатчики
В них есть излучатель (например ИК-светодиод) и приемник (фотодиод аналогичного спектра). Это простой датчик, возможна реализация в двух исполнениях:
1. Излучатель и фотодиод монтируются в проходе (контролируемой зоне) напротив друг друга. Когда вы проходите через него вы заслоняете излучение и оно не достигает приемника, тогда срабатывает датчик и включается реле. Это можно использовать и в системах сигнализации.
2. Излучатель и фотодиод стоят рядом друг с другом, когда вы находитесь в зоне действия датчика излучение отражается от вас и попадает на фотодиод. Это называется также датчиком препятствия, с успехом применяется в робототехнике.

Микроволновый
Состоит также из передатчика и приемника. Первый генерирует сигнал высокой частоты, второй их принимает. Когда вы проходите рядом изменяется частота. Приемник настроен таким образом, что при изменении частоты сигнал усиливается и передается на исполнительный орган, например реле, и происходит включение нагрузки.
Микроволновые датчики движения очень чувствительны, позволяют «увидеть» объект даже за дверью или за стеклом, однако это вызывает и проблемы ложного срабатывания, когда объект находится вне поля предполагаемой видимости.

Это достаточно дорогостоящие датчики, но они реагируют даже на самые незначительные движения.
Подобным образом работают и емкостные приборы. Такая схема изображена ниже.

Как подключить датчик движения
Можно придумать бесчисленное множество вариантов и схем подключения датчика движения в зависимости от ваших потребностей, иногда нужно чтобы система срабатывала при движении в разных местах, например уличное освещение по пути от дома до ворот и наоборот, в других случаях необходимо принудительное включение или отключение света и т.д. Мы рассмотрим несколько вариантов.
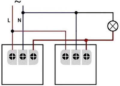
Обычно у датчика движения есть три провода или три клеммы для подсоединения:
1. Приходящая фаза.
2. Фаза, отходящая для питания нагрузки.
3. Ноль.
Если вам не хватает мощности датчика – используйте промежуточное реле и магнитный пускатель с катушкой на 220В. Для этого вместо лампочки в нижеуказанных схемах подключаются выводы катушки.
Схема №1. Лампа включается только от датчика движения.

Схема №2. Лампа включается от датчика движения или от выключателя (принудительное включение).

Схема №3. Датчик движения отключается. Так он не будет срабатывать, когда вам это не нужно, например, в светлое время суток.

Схема №4 – включение лампы от двух датчиков, расположенных в разных местах.

На фото ниже изображены клеммы к которым подсоединяются питающие провода.

Заключение
Использование датчиков движения, как бы это ни звучало, это шаг к умному дому. Во-первых, это поможет экономить электроэнергию и ресурс ламп. Во-вторых, это избавит от необходимости каждый раз щелкать выключатель. Для освещения на улице при правильной настройки можно сделать так, чтобы свет включался, когда вы подходите к воротам дома.
Если расстояние от ворот до дома 7-10 – можно обойтись и одним датчиком, тогда не придется прокладывать кабель на второй датчик или собирать схему с проходным выключателем.
Как уже было сказано чаще всего встречаются ИК-датчики, их достаточно для простых задач, если вам нужна большая чувствительность или точность – присмотритесь к датчикам других типов.
Алексей Бартош
Популярные публикации:
- Отличие светодиодных ламп от энергосберегающих компактных люминесцентных
- WiFi реле Sonoff world on — обзор устройств и примеры использования
- От чего зависит долговечность светодиодных ламп
Надеюсь, что эта статья была для вас полезной. Смотрите также другие статьи в категории Устройства автоматики, Энергосбережение, экономия энергии, Электросхемы
Подпишитесь на наш канал в Телеграм «Автоматика и робототехника» (современные технологиии, инновации и будущее автоматизации). Нажмите на ссылку ниже и будьте в центре событий в мире автоматики: Автоматика и робототехника