Драйвер полевого транзистора из дискретных компонентов
Одно дело, когда для скоростного управления мощным полевым транзистором с тяжелым затвором есть готовый драйвер в виде специализированной микросхемы наподобие UCC37322, и совсем другое, когда такого драйвера нет, а схему управления силовым ключом необходимо реализовать здесь и сейчас.
В таких случаях нередко приходится прибегать к помощи дискретных электронных компонентов, которые есть в наличии, и уже из них собирать драйвер затвора. Дело, казалось бы, не хитрое, однако для получения адекватных временных параметров переключения полевого транзистора, все должно быть сделано качественно и работать правильно.
Весьма стоящая, лаконичная и качественная идея с целью решения аналогичной задачи была предложена еще в 2009 году Сергеем BSVi в его блоге «Страничка эмбеддера».

Схема была успешно протестирована автором в полумосте на частотах до 300 кГц. В частности, на частоте 200 кГц, при нагрузочной емкости в 10 нФ, удалось получить фронты длительностью не более 100 нс. Давайте же рассмотрим теоретическую сторону данного решения, и попробуем подробно разобраться, как эта схема работает.
Принцип работы полевого транзистора
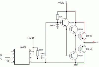
Управление полевым транзистором через оптопару
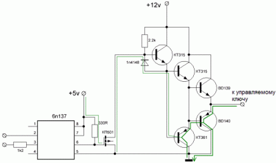
Основные токи заряда и разряда затвора при отпирании и запирании главного ключа текут через биполярные транзисторы выходного каскада драйвера. Данные транзисторы должны выдержать пиковый ток управления затвором, а их максимальное напряжение коллектор-эмиттер (по datasheet) обязано быть больше чем напряжение питания драйвера. Обычно для управления затвором полевика достаточно 12 вольт. Что касается пикового тока, то предположим, что он не превысит 3А.

Если для управления ключом необходим ток более высокий, то и транзисторы выходного каскада должны быть более мощными (разумеется, с подходящей граничной частотой передачи тока).
Полезная электроника своими руками, электронные самоделки в Telegram: Практическая электроника на каждый день
Для нашего примера в качестве транзисторов выходного каскада подойдет комплиментарная пара — BD139 (NPN) и BD140 (PNP). У них предельное напряжение коллектор-эмиттер составляет 80 вольт, пиковый ток коллектора 3А, граничная частота передачи тока 250 МГц (важно!), а минимальный статический коэффициент передачи тока 40.

Для повышения коэффициента усиления по току в схему выходного каскада добавлена дополнительная комплиментарная пара слаботочных транзисторов КТ315 и КТ361 с максимальным обратным напряжением 20 вольт, минимальным статическим коэффициентом передачи тока 50, и граничной частотой 250 МГц — такой же высокой, как у выходных транзисторов BD139 и BD140.
В итоге на выходе получаем две пары транзисторов, включенных по схеме Дарлингтона с общим минимальным коэффициентом передачи по току 50*40 = 2000 и с граничной частотой равной 250 МГц, то есть теоретически в пределе скорость переключения может достигать единиц наносекунд. Но поскольку здесь речь идет об относительно продолжительных процессах заряда и разряда емкости затвора, то это время будет на порядок выше.

Управляющий сигнал необходимо подавать на объединенные базы транзисторов КТ315 и КТ361. Токи открывания баз NPN (верхних) и PNP (нижних) транзисторов должны быть разделены.
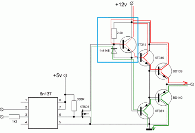
Для этого в схему можно было бы установить разделительные резисторы, но гораздо более эффективным для данной конкретной схемы оказалось решение с установкой вспомогательного блока на КТ315, резисторе и диоде 1n4148.
Функция этого блока — быстро активировать базы верхних транзисторов слаботочного каскада при подаче высшего напряжения на базу данного блока, и так же быстро через диод подтянуть базы к минусу, когда на базе блока появится сигнал низшего уровня.

Чтобы иметь возможность управлять данный драйвером от слаботочного источника сигнала с выходным током порядка 10 мА, в схему установлены слаботочный полевой транзистор КП501 и высокоскоростная оптопара 6n137.
При подаче управляющего тока через цепь 2-3 оптопары, выходной биполярный транзистор внутри нее переходит в проводящее состояние, причем на выводе 6 находится открытый коллектор, к которому и присоединен резистор, подтягивающий затвор слаботочного полевого транзистора КП501 к плюсовой шине питания оптопары.

Таким образом, когда на вход оптопары подается сигнал высокого уровня, на затворе полевика КП501 будет сигнал низкого уровня, и он закроется, тем самым обеспечив возможность для протекания тока через базу верхнего по схеме КТ315 — драйвер станет заряжать затвор главного полевика.
Если же на входе оптопары сигнал низкого уровня или сигнал отсутствует, то на выходе из оптопары будет сигнал высокого уровня, затвор КП501 зарядится, его стоковая цепь замкнется, а база верхнего по схеме КТ315 подтянется к нулю.
Выходной каскад драйвера начнет разряжать затвор управляемого им ключа. Важно учесть, что в данном примере напряжение питания оптопары ограничено 5 вольтами, а главный каскад драйвера питается напряжением 12 вольт.
Популярные публикации:
- Выбор драйвера для MOSFET (пример расчета по параметрам)
- RCD-снаббер — принцип работы и пример расчета
- Дюйм*градус/ватт — что это за такой параметр радиатора?
Надеюсь, что эта статья была для вас полезной. Смотрите также другие статьи в категории Электрическая энергия в быту и на производстве » Практическая электроника
Подписывайтесь на наш канал в Telegram: Мир электричества
Здесь можно оствавить комментарий, задать вопрос и просто пообщаться:
Чат по электротехнической тематике
О сайте Электрик Инфо и авторах статей