Электронные усилители. Часть 2. Усилители звуковых частот

Различных усилителей столько, что в одной статье, даже очень кратко, описать их невозможно, но никак нельзя обойти стороной усилители звуковых частот. Конечно, про ламповые монстры здесь писать не будем, но несколько полупроводниковых конструкций, пригодных для самостоятельного изготовления придется вспомнить.
Усилители мощности звуковой частоты (УМЗЧ)
Одной из наиболее популярных конструкций у начинающих радиолюбителей являются УМЗЧ. При кажущейся простоте, ну что там, всего лишь проиграть музыку, именно эти УМЗЧ являются одними из самых сложных устройств при ремонте и самостоятельном изготовлении и налаживании. Достаточно взять старые журналы «Радио» и познакомиться с методикой наладки усилителей. Но, справедливости ради надо сказать, что некоторые схемы работают совсем без наладки. Правда, таких не очень много.
В современных условиях, если не хочется убиваться муками творчества, кропотливо налаживать строптивую схему, а целью является лишь конечный результат, чтобы что-нибудь «заиграло», то следует обратиться к поиску подходящей интегральной микросхемы. Подобных интегрированных усилителей выпускается предостаточно, остается только выбрать подходящий по соотношению цена – качество. Кстати, многие из современных интегральных УЗЧ обладают вполне приличными характеристиками, и слушать их достаточно приятно.
Именно такой микросхемой является TDA7294. На ее основе вполне реально собрать УМЗЧ максимальной мощностью 100Вт. Но лучше особо не увлекаться, и ограничиться мощностью в районе примерно 80Вт. Таких параметром вполне можно достичь при питании микросхемы двухполярным напряжением ±30В. Схема усилителя показана на рисунке 1.

Рисунок 1. (для увеличения нажмите на рисунок)
Полоса частот усилителя 20…20 000Гц, номинальное входное напряжение 800мВ. Коэффициент гармоник при выходной мощности 5Вт 0,005%, а при мощности 50Вт 0,01% во всем диапазоне частот, что достаточно хорошо для такой схемотехники. Неоспоримым достоинством схемы в целом является наличие защиты от короткого замыкания на выходе, и защита от перегрева.
Защита от перегрева работает достаточно интересно: при повышении температуры корпуса до 120…130 градусов ток выходных каскадов ограничивается, появляются незначительные искажения, но из строя микросхема не выходит. Хотя согласно технической документации так и должно быть, те, кто ставил опыты с этой микросхемой все же не рекомендуют «выжимать» из нее максимальную мощность. Этого можно добиться, применив на выходе дополнительные транзисторы, или собрав из двух микросхем мостовой усилитель. Оба варианта приводятся в техническом описании – Datasheet.
Еще одна приятная особенность TDA7294 состоит в том, что усилитель начинает работать сразу после включения питания, не требуя никакой наладки, что делает его доступным для повторения даже начинающими радиолюбителями. Сказанное справедливо для случая, если все детали исправны, а при монтаже не наделано ошибок.
И вот тут хотелось бы обратить внимание на такую «пикантную» вещь. Микросхема имеет сзади металлическую пластину, предназначенную для крепления к радиатору. У большинства микросхем эта пластина соединена с общим проводом, а у некоторых «висит в воздухе». У TDA7294 эта пластина соединена с минусовым полюсом питания. Поэтому обязательно надо изолировать микросхему от радиатора, либо устанавливать TDA7294 без прокладки (что даже предпочтительней в плане теплоотвода), а уже сам радиатор изолировать от общего провода. Усилить теплоотвод можно с помощью принудительного охлаждения, — вентилятора.
Об этом забывать не следует, не смотря на то, что цена TDA7294 не превышает стоимости пары мощных выходных транзисторов, которые очень просто спалить при налаживании усилителя, собранного из дискретных компонентов. Такие усилители, как правило, собираются любителями звука в стиле Hi-Fi и Hi-End, хотя есть и простые транзисторные схемы со звуком среднего качества.
Питать усилитель, как и большинство УМЗЧ, можно от нестабилизированного источника, как показано на рисунке. Кроме указанных на схеме диодов, возможно применить КД213А или любые другие с максимальным прямым током не менее 10А. Трансформатор подойдет с обмоткой со средней точкой с напряжением на холостом ходу2 * (24..26В) при токе нагрузки не менее 5А. Для стереофонического варианта усилителя трансформатор понадобится более мощный.
Дроссель L1 в фирменной документации не предусмотрен, можно обойтись и без него. Но присутствие дросселя улучшает демпфирование усилителя и снижает риск самовозбуждения. Дроссель L1 наматывается проводом сечением 0,8…1,2мм, диаметр обмотки 8мм, количество витков 15…20.
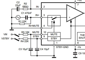
Микросхема имеет входы для дистанционного управления MUTE – (заглушить), и ST-BY (дежурный режим). При соединении этих входов, как показано на рисунке 1 происходит плавное включение усилителя без щелчков на выходе. Эти выходы не обязательно включать, как показано на рисунке 1. Управляющие сигналы можно подать просто от клавишных переключателей, реле, логических микросхем, микроконтроллеров. На рисунке 2 все это условно показано в виде контактов.

Рисунок 2.
Построить такой усилитель не составит особого труда. На просторах интернета можно найти немало готовых печатных плат именно на TDA7294.
Если же потребуется усилитель мощностью 10…20Вт, то следует обратить внимание на распространенные микросхемы TDA2003 и TDA2030. Именно они рассчитаны на такие мощности. Типовая схема включения приводится в техдокументации, там же можно найти и чертежи печатных плат.
Борис Аладышкин
Популярные публикации:
- Электронные усилители
- Что делать, если караоке-центр не читает DVD диски
- Схемы на компараторах
Надеюсь, что эта статья была для вас полезной. Смотрите также другие статьи в категории Электрическая энергия в быту и на производстве » Практическая электроника
Подписывайтесь на наш канал в Telegram: Мир электричества
Здесь можно оствавить комментарий, задать вопрос и просто пообщаться:
Чат по электротехнической тематике
О сайте Электрик Инфо и авторах статей